澄茂企業股份有限公司

澄茂企業股份有限公司

CHENG MAO ENTERPRISE CO., LTD.
  • 註冊
  • 登入
  • 首頁
  • 登入
  • 註冊
  • 關於我們
    • 關於澄茂
    • 經營理念與展望
    • 歷史沿革
    • 關係企業
    • 資安政策
    • 誠信經營
      • 誠信經營守則
      • 誠信經營作業程序及行為指南
      • 道德行為準則
      • 遵循誠信經營承諾書
    • 專利管理
  • 最新消息
  • 設備及製程
    • 雷射機台
      • 創甫5呎10呎雷射機台
      • 創甫5呎10呎光纖雷射機台
    • 自動倉儲架
      • 自動倉儲料架
    • 折床機台
      • AMADA HG-3米折床
      • AMADA-HDS3米折床
      • AMADA-RG8呎床
    • CNC龍門銑床
      • 龍門銑床2米1米
    • 義大利行星式毛邊機
      • 義大利行星式毛邊機
    • 雷雕機
    • 焊接工程
      • 焊接平台2米4米
      • 氬焊,鋁焊,co2焊接
    • 絲攻工程
      • 磁力電鑽機
      • 卯釘機
    • 拋光機
      • 拋光機
    • 噴漆工程
      • 塗裝
    • 堆高機
      • 堆高機
    • 裁剪機台
      • 剪床
      • 剪角機
  • 產品介紹
    • 船舶操控台設備
    • 博弈電玩框體
    • 高科技設備鈑金
    • 機械鈑金外罩
    • 板金設計改裝
    • 任務模組貨櫃
    • 金屬模組艙間
    • 高強度機櫃
    • 其它
  • 聯絡我們
  • 常見問題
  • 澄茂企業股份有限公司
研發創新
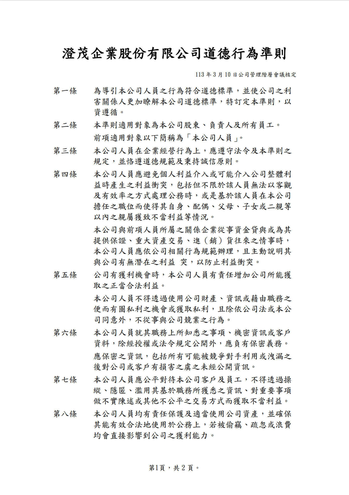
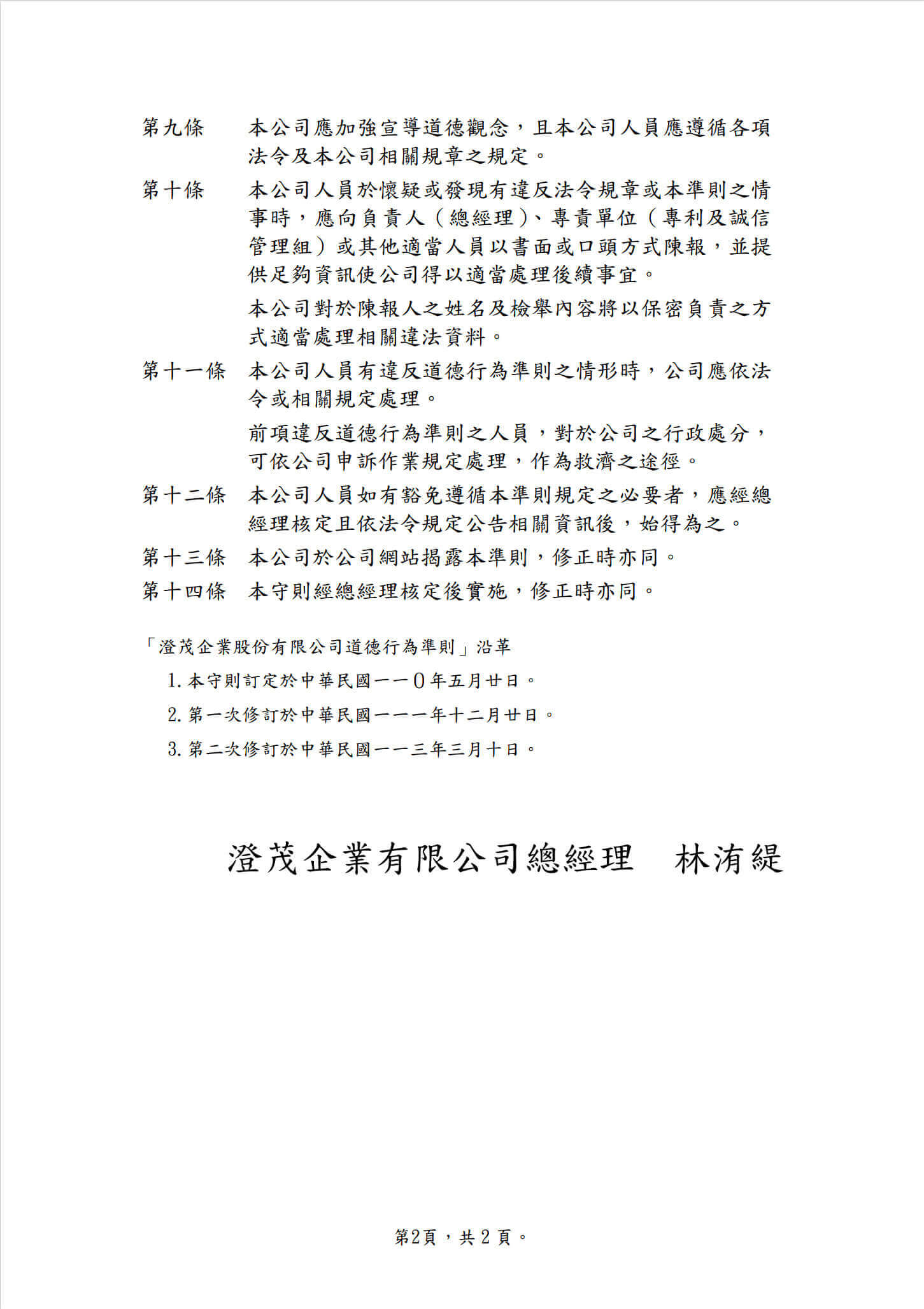
首頁 » 關於澄茂 » 誠信經營 » 道德行為準則

道德行為準則

關於澄茂

  • 關於澄茂
  • 經營理念與展望
  • 歷史沿革
  • 關係企業
  • 資安政策
  • 誠信經營
    • 誠信經營守則
    • 誠信經營作業程序及行為指南
    • 道德行為準則
    • 遵循誠信經營承諾書
  • 專利管理

公司簡介

  • 關於澄茂
  • 經營理念與展望
  • 歷史沿革
  • 關係企業
  • 資安政策
  • 誠信經營
  • 專利管理
  • 產品介紹

  • 船舶操控台設備
  • 博弈電玩框體
  • 高科技設備鈑金
  • 機械鈑金外罩
  • 板金設計改裝
  • 任務模組貨櫃
  • 金屬模組艙間
  • 高強度機櫃
  • 其它
  • 公司資訊

    Address:717 台南市仁德區義林路145巷2弄1號
    Tel:+886-6-2705587
    Fax:+886-6-2705797
    Email:cm.steel@msa.hinet.net

    GOOGLE MAP

    © 2026 澄茂企業股份有限公司 All rights reserved.
    此網站使用cookies蒐集必要的使用者瀏覽行為,以讓我們能為您提供更好的瀏覽體驗。 瀏覽本網站,即表示您同意 線上隱私權聲明
    × 關閉